Laporan Akhir 2 (Percobaan 3)



 1. Komponen [Kembali]

  • Arduino

  • LED

  • Resistor

  • Potensiometer

2. Rangkaian Simulasi[Kembali]


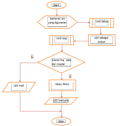
3. Flowchart [Kembali]

  • Master

  • Slave



4. Listing Program [Kembali]

  • Master

#include <Wire.h> 
#define MASTER_ADDR 9

int analogPin = 0; 
int val = 0;
void setup() { 
Wire.begin();
}

void loop() { 
delay(50);
val = map(analogRead(analogPin), 0, 1023, 255, 1);

Wire.beginTransmission(MASTER_ADDR); 
Wire.write(val);
Wire.endTransmission();
}

  • Slave
#include <Wire.h> 
#define SLAVE_ADDR 9

int LED = 13; 
int rd;
int br;

void setup() { 
pinMode(LED, OUTPUT);
Wire.begin(SLAVE_ADDR); 
Wire.onReceive(receiveEvent);
Serial.begin(9600); 
Serial.println("I2C Slave demo");
}
void receiveEvent(){ 
rd = Wire.read(); 
Serial.println(rd);
}
void loop() { 
delay(50);
br = map(rd, 1, 255, 2000, 100);
digitalWrite(LED, HIGH); 
delay(br); 
digitalWrite(LED, LOW); 
delay(br);
}

5. Video [Kembali]




6. Kondisi [Kembali]

Percobaan 3
Kondisi : Buat led berkedip dg frekuensii berbanding terbalik dg nilai potensiometer.

Analisa :

1. Jelaskan pengaruh nilai potensiometer terhadap output rangkaian !

Jawab :

Semakin kecil hambatan pada potensiometer, maka arus yang mengallir akan semakin besar, dan cahaya LED akan lebih terang. Begitu juga sebaliknya, semakin besar hambatan pada potensiometer, maka arus yang mengalir pada rangkaian akan semakin kecil ,dan cahaya LED akan redup. Dimana hal ini sesuai dengan hukum ohm yaitu V=I.R .

2. Jelaskan bagian mana dari rangkaian dan program yg diganti jika output di ubah menjadi motor DC !

Jawab :

Jika output diubah menjadi motor DC, maka bagian dari rangkaian yang akan diubah yaitu pada bagian potensiometer dinganti dengan button, kemudian ditambahkan resistor sebesar 1k pada button. Selanjutnya, untuk output LED diganti dengan motor DC. Pada listing program arduinonya tidak ada yang diganti, karena motor DC dan LED memiliki prinsip kerja yang sama yaitu bergerak atau menyala jika diberi logika HIGH dam berhenti atau mai jika diberi logika LOW.

3. Bagaimana mengontrol kecepatan dan arah Motor DC pada percobaan ini !

Jawab :

Pada percobaan ini, untuk mengontrol kecepatan dan arah Motor DC yang harus dilakukan adalah dengan memperbesar kuat arus yang masuk ke motor DC dan menambahkan sumber tegangan berupa battery pada rangkaian tersebut. Memperbesar
kuat arus yang masuk ke motor DC dapat dilakukan dengan memperkecil nilai resistor yang dipasang sebelum motor DC.

7. Link Download [Kembali]

Tidak ada komentar:

Posting Komentar

BAHAN PRESENTASI UNTUK MATA KULIAH SISTEM DIGITAL TAHUN AJARAN SEMESTER GENAP 2020-2021 SISTEM DIGITAL B OLEH Tasya Rahmatika Nadrah 1910952...