Laporan Akhir 2 Modul 1



 1. Komponen [Kembali]

  • Module Arduino Simulino Uno

Arduino adalah kit elektronik atau papan rangkaian elektronik open source yang di dalamnya terdapat komponen utama yaitu sebuah chip mikrokontroler dengan jenis AVR dari perusahaan Atmel. Arduino yang kita gunakan dalam praktikum ini adalah Arduino Uno yang menggunakan chip AVR ATmega 328P. Dalam memprogram Arduino, kita bisa menggunakan komunikasi serial agar Arduino dapat berhubungan dengan komputer ataupun perangkat lain.

  • Seven Segmen



Seven Segment Display (7 Segment Display) dalam bahasa Indonesia disebut dengan Layar Tujuh Segmen adalah komponen Elektronika yang dapat menampilkan angka desimal melalui kombinasi-kombinasi segmennya. Seven Segment Display pada umumnya dipakai pada Jam Digital, Kalkulator, Penghitung atau Counter Digital, Multimeter Digital dan juga Panel Display Digital seperti pada Microwave Oven ataupun Pengatur Suhu Digital . Seven Segment Display pertama diperkenalkan dan dipatenkan pada tahun 1908 oleh Frank. W. Wood dan mulai dikenal luas pada tahun 1970-an setelah aplikasinya pada LED (Light Emitting Diode).

2. Rangkaian Simulasi [Kembali]


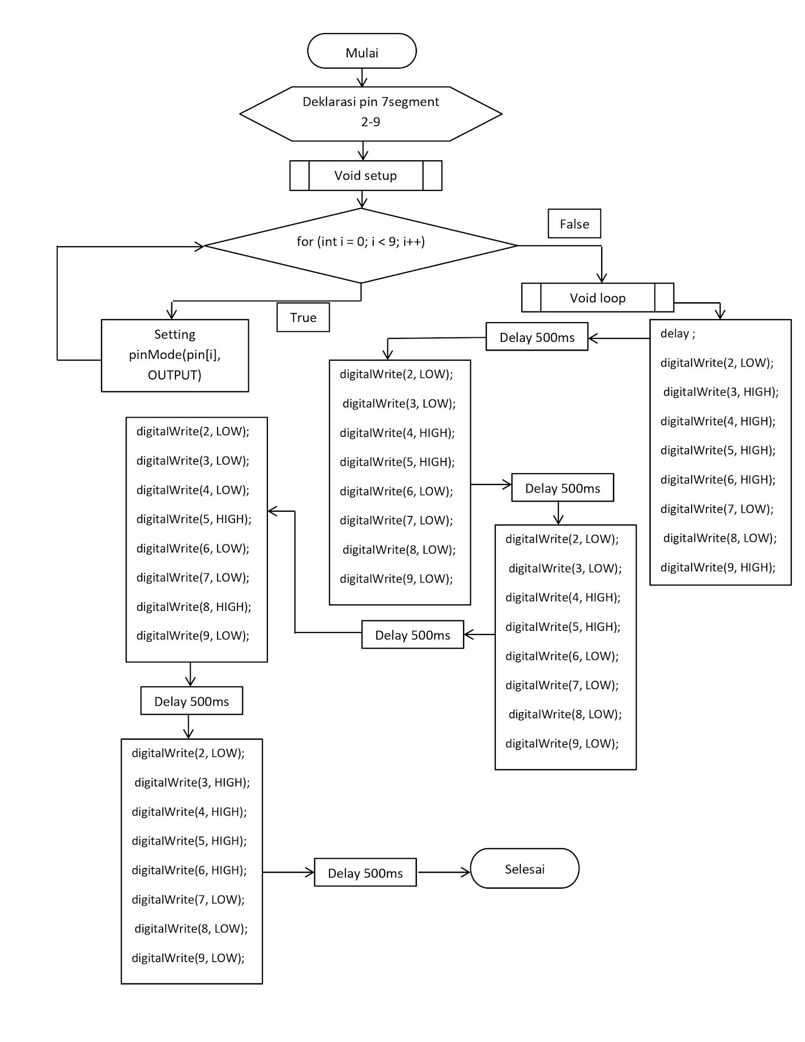
3. Flowchart [Kembali]

4. Listing Program [Kembali]

byte pin[] = {2, 3, 4, 5, 6, 7, 8, 9}; //Deklarasi pin yang digunakan pada 7-segment dengan tipe data byte
void setup()  //Semua kode dalam fungsi ini hanya dieksekusi sekali
{ for (int i = 0; i < 9; i++) //Kondisi perulangan dari 0 hingga batas kecil dari 9; Increase
{
pinMode(pin[i], OUTPUT); //Deklarasi pin yang digunakan sebagai OUTPUT
}
}
void loop()   //Semua kode dalam fungsi ini di eksekusi berulang
{

delay ;
digitalWrite(2, LOW);
digitalWrite(3, HIGH); 
digitalWrite(4, HIGH); 
digitalWrite(5, HIGH); 
digitalWrite(6, HIGH); 
digitalWrite(7, LOW);
 digitalWrite(8, LOW);
digitalWrite(9, HIGH);

delay (500);
digitalWrite(2, LOW);
 digitalWrite(3, LOW); 
digitalWrite(4, HIGH); 
digitalWrite(5, HIGH); 
digitalWrite(6, LOW); 
digitalWrite(7, LOW);
 digitalWrite(8, LOW);
digitalWrite(9, LOW);

delay(500) ;
digitalWrite(2, LOW);
digitalWrite(3, LOW); 
digitalWrite(4, LOW); 
digitalWrite(5, HIGH); 
digitalWrite(6, LOW); 
digitalWrite(7, LOW);
digitalWrite(8, HIGH);
digitalWrite(9, LOW);


delay (500);
digitalWrite(2, LOW);
 digitalWrite(3, HIGH); 
digitalWrite(4, HIGH); 
digitalWrite(5, HIGH); 
digitalWrite(6, HIGH); 
digitalWrite(7, LOW);
 digitalWrite(8, LOW);
digitalWrite(9, LOW);
delay (500);

}

5. Video [Kembali]

Video Simulasi Percobaan 2


Video Pratikum





6. Kondisi [Kembali]

Tampilkan angka 1,3,5,7 secara otomatis dan bergantian





Analisa :

1) Jelaskan apa yang terjadi saat type data byte pada baris 1 diganti menjadi type data float !

Jawab :
 Ketika type data byte pada baris 1 diganti menjadi type data float, tidak terjadi perubahan output pada rangkaian simulasi.

2) Jelaskan perbedaan program yang digunakan saat menggunakan seven segment tipe common anoda dan tipe common katoda!

Jawab :
Saat menggunakan seven segment tipe common anoda LED menyala saat diberi logika LOW yaitu terhubung ke Vcc, sedangkan saat menggunakan seven segment common katoda, LED akan menyala jika diberi logika HIGH terhubung ke ground.

7. Limk Download [Kembali]

File Rangkaian klik disini
Flowchart klik disini
Video simulasi 1 klik disini
Video pratikum klik disini
Listing Program klik disini
 File HTML klik disini
Datasheet sevensegment klik disini
Datasheet Arduino klik disini
Library Arduino klik disini

Tidak ada komentar:

Posting Komentar

BAHAN PRESENTASI UNTUK MATA KULIAH SISTEM DIGITAL TAHUN AJARAN SEMESTER GENAP 2020-2021 SISTEM DIGITAL B OLEH Tasya Rahmatika Nadrah 1910952...