Laporan Akhir 1 Modul 1



 1. Komponen [Kembali]

  • Arduino 
Arduino adalah kit elektronik atau papan rangkaian elektronik open source yang di dalamnya terdapat komponen utama yaitu sebuah chip mikrokontroler dengan jenis AVR dari perusahaan Atmel. Arduino yang kita gunakan dalam praktikum ini adalah Arduino Uno yang menggunakan chip AVR ATmega 328P. Dalam memprogram Arduino, kita bisa menggunakan komunikasi serial agar Arduino dapat berhubungan dengan komputer ataupun perangkat lain

  • Resistor

Klasifikasi resistor :

a. Fixed Resistor  (Nilai resistansi yang tetap)

    1.Carbon Composition Resistor (Resistor Komposisi Karbon) : nilai resistansinya berkisar dari 1Ω sampai 200MΩ dengan daya 1/10W sampai 2W.

     2. Carbon Film Resistor (Resistor Film Karbon) : nilai resistansinya berkisar dari 1Ω sampai 10MΩ dengan daya 1/6W sampai 5W. Dapat bekerja di suhu yang berkisar dari -55°C hingga 155°C.

    3. Metal Film Resistor (Resistor Film Logam) : nilai resistansinya dipengaruhi oleh panjang, lebar  dan ketebalan spiral logam.

b. Variable Resistor (Nilai resistansinya dapat berubah dan diatur)

   1. Potensiometer : nilai resistansinya tertulis di badan Potensiometer dalam bentuk kode angka.

     2. Rheostat : dapat beroperasi pada tegangan dan arus yang tinggi

    3. Preset Resistor (Trimpot) : berfungsi seperti Potensiometer tetapi memiliki ukuran yang lebih kecil dan tidak memiliki Tuas.

c. Thermistor/Thermal Resistor (Nilai resistansinya dapat dipengaruhi oleh suhu)

    1. Thermistor NTC (Negative Temperature Coefficient) : perubahan suhu  berbanding terbalik terhadap perubahan resistansi. 

    2. Thermistor PTC (Positive Temperature Coefficient) : perubahan suhu  berbanding lurus terhadap perubahan resistansi

d. LDR/Light Dependent Resistor (Nilai resistansinya dipengaruhi oleh intensitas cahaya)

  • LED

LED berfungsi sebagai lampu indikator.
Dari simbol LED diatas dapat diketahui bahwa LED memiliki dua kaki atau kutub yang berbeda, masing-masing adalah katoda dan anoda. Pemasangan LED pada rangkaian juga tidak boleh terbalik, karena apabila dipasang terbalik maka LED tidak akan dapat memancarkan cahaya dan tidak dapat dialiri tegangan listrik.

2. Rangkaian Simulasi [Kembali]



LED dalam kondisi OFF

LED dalam kondisi ON

3. Flowchart [Kembali]



4. Listing Program [Kembali]

int led [ ] = {2, 3, 4, 5, 6, 7, 8, 9}; 


void setup()                                   
{
for (int i = 0; i <= 7; i++) 
{
pinMode (led[i], OUTPUT); 
}
}

void loop(){                             
for (int hidup = 3; hidup >= 0; hidup--) 
{
digitalWrite(led[hidup], HIGH); 
delay(100);                            
}
delay(100);                              
for (int mati = 3; mati >= 0; mati--) 
{
digitalWrite(led[mati], LOW);   
delay(100);                                 
}
delay(100);    
for (int hidup = 4; hidup <= 7; hidup++) 
{
digitalWrite(led[hidup], HIGH); 
delay(100);                            
}
delay(100);    
for (int mati = 4; mati <= 7; mati++) 
{
digitalWrite(led[mati], LOW);   
delay(100);                                 
}                         
}

5. Video [Kembali]



6. Kondisi [Kembali]

Kondisi awal lampu mati kemudian hidup dari lampu ke 4 menuju lampu ke 1, lalu dari lampu ke 5 menuju lampu ke 8.

Analisa :
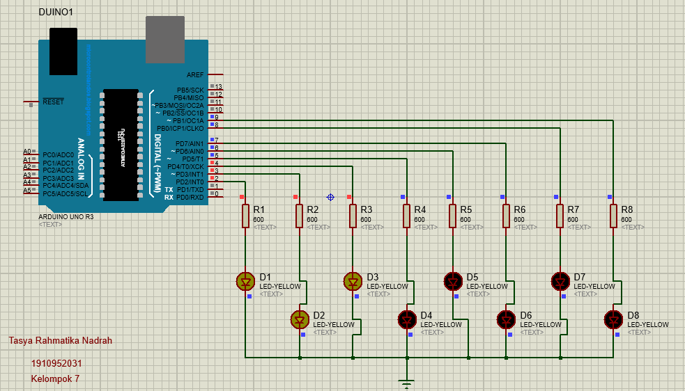
 Pada rangkaian jelaskan apa yang terjadi jika nilai resistor diubah menjadi 600 ohm!

Jawab :
Jika nilai resistor dirubah dari 220 ohm menjadi 600 ohm, yang terjadi pada rangkaian adalah nyala lampu menjadi redup. Hal ini terjadi karena hambatan akan memperlambat aliran arus yang mengalir pada rangkaian, sehingga terjadi hambatan pada aliran arus yang mengalir. Sesuai dengan hukum ohm I=V/R, semakin besar nilai resistor , maka akan semakin kecil arus yang dapat mengalir dan akibatnya nyala lampu akan smakin redup. 

Gambar percobaan resistor 600 ohm (nyala lampu redup)


7. Link Download [Kembali]
 
File Rangkaian klik disini
Video Simulasi klik disini
Flowchart klik disini
Library Arduino klik disini
Listing Program klik disini
Datasheet Arduino klik disini
Datasheet Resistor klik disini




Tidak ada komentar:

Posting Komentar

BAHAN PRESENTASI UNTUK MATA KULIAH SISTEM DIGITAL TAHUN AJARAN SEMESTER GENAP 2020-2021 SISTEM DIGITAL B OLEH Tasya Rahmatika Nadrah 1910952...